您的瀏覽器不支援javascript,但不影響網頁內容陳述,如開啟JavaScript,可得到視覺與特效的最佳瀏覽
列印功能:請按下ctrl+P開啟列印視窗,或由工具列中選擇列印功能
如需要選擇字級大小,IE6請利用鍵盤按住ALT鍵+ V → X → (G)最大(L)較大(M)中(S)較小(A)小,來選擇適合您的文字大小, 而IE7或Firefox瀏覽器則可利用鍵盤 Ctrl + (+)放大(-)縮小來改變字型大小,如需要回到上一頁可使用瀏覽器提供的 Alt+左方向鍵(←)
跳到主要內容區塊
:::
網站導覽
民意服務區
回首頁
English
搜尋
全文檢索
熱門關鍵字:
飛航安全
、
空拍機
、
既時航班
menu
交通部民用航空局
焦點訊息
即時新聞
(點選標題名稱進入內頁)
考試公告
(點選標題名稱進入內頁)
業務公告
(點選標題名稱進入內頁)
徵才公告
(點選標題名稱進入內頁)
法規公告
(點選標題名稱進入內頁)
最新消息
(點選標題名稱進入內頁)
RSS訂閱
(點選標題名稱進入內頁)
疏運專區
(點選標題名稱進入內頁)
關於本局
歷史沿革
(點選標題名稱進入內頁)
單位執掌
綜合企劃組
空運管理組
飛航標準組
飛航管制組
航站管理組
場站工程組
民航資訊組
秘書室
人事室
主計室
政風室
機場工程中心
指揮監督單位 — 航空警察局
指揮監督單位 — 航空醫務中心
首長介紹
(點選標題名稱進入內頁)
民航局組織
組織系統表
組織法
編制表
民用航空局暨所屬機構主官(管)名錄
所屬機關現有員工人數
局屬單位
本局影片簡介
交通部民用航空局簡介-中文版
交通部民用航空局簡介-民航產業版(中文)
重大政策
空運政策白皮書
桃園航空城計畫專區
高雄新航廈工程資訊公開平台
年報及特刊
民航局年報
民航局70週年紀念特刊
本局出版品展售門市資訊
大事紀要
(點選標題名稱進入內頁)
民航業務
航空運輸業務
民用航空運輸業
普通航空業
航空貨運承攬業
空廚業
航空貨物集散站
航空站地勤業
自由貿易港區
業者申辦資訊
WTO/GATS相關資料
航空器飛航權責劃分表
航空站、機場及飛行場
航空站及機場
民營飛行場
臺北飛航情報區
飛航服務
電子式飛航指南
航空氣象服務網
航空器
航空器檢定
維修廠
航空器及航材進口
國籍航空器型別及出廠製造日期(機齡)一覽表
適航指令資料庫查詢
航空器SDR事件改正及預防
適航公告
人員檢定
航空人員訓練機構設立
航空人員證照檢定
航空英語檢定專區
航空人員體檢專區
檢定證有效性及無違規紀錄證明申請作業
航空人員檢定證新版更換作業說明會議資料
熱氣球專區
(點選標題名稱進入內頁)
無人機專區
(點選標題名稱進入內頁)
超輕型載具專區
民用航空法類
超輕型載具管理辦法(請見 07-03A 超輕型載具管理辦法 )
超輕型載具罰則
申請超輕型載具飛航作業流程圖
超輕型載具進口
超輕型載具活動場地申設流程
超輕型載具活動場地所需淨空範圍
非都市土地申請變更作為超輕型載具起降場使用其興辦事業計畫審查作業要點
可供超輕型載具使用之活動場地資料
超輕型載具空域申請程序及申請表
超輕型載具空域資料
超輕型載具活動指導手冊編訂範本
超輕型載具相關民航通告
超輕型載具檢驗作業程序
申請超輕型載具製造廠作業流程圖
超輕型載具製造廠審查作業程序
飛行員航空知識手冊
超輕型載具技術考驗程序
超輕型載具測驗工作委託公告
超輕載具測驗與檢驗人員訓練課程講義
航空安全
國家民用航空安全計畫
(點選標題名稱進入內頁)
國家民用航空保安計畫
(點選標題名稱進入內頁)
安全公告及民航通告
飛安公告
民航通告
適航公告
航空保安
民用航空保安管理辦法
其他有影響飛航安全之虞不得攜帶進入航空器之物品名稱
航空警察局全球資訊網
隨身行李安檢新措施
請勿傳遞危害飛航安全不實訊息宣導海報
危險物品
危險物品空運管理辦法
援引國際民航組織危險物品航空安全運送技術規範函
本局核准航空貨運承攬業載運危險物品名冊
危險物品作業手冊及訓練計畫範例
空運危險物品名稱
空運危險物品與處理指示標籤及防範措施表
危險物品航空安全運送技術規範包裝指令650及620說明(UN3373和UN2814、UN2900)
鋰電池及旅客攜帶打火機限制宣導海報
空運危險物品名稱公告(預告)
禁限建相關資訊
機場禁限建管制範圍查詢系統
機場四周禁止或限制事項
機場四周禁止施放有礙飛航安全物體
機場四周禁止飼養飛鴿
機場四周禁止或限制燈光照射角度
航空安全自願報告系統
航機務作業自願報告
飛航服務自願報告
航站空側安全自願報告
航空保安及空運危險物品自願報告
遙控無人機安全自願報告
兩岸飛航安全與適航合作專區
(點選標題名稱進入內頁)
風力發電機組影響評估
(點選標題名稱進入內頁)
法規及手冊
民用航空法規
民用航空法規彙編第一冊(法律、法規命令)
民用航空法規彙編第二冊(行政規則)
法規草案預告
(點選標題名稱進入內頁)
飛航標準
技術標準件標準
採用適航標準
採用國際飛航標準
熱氣球暨其瓦斯鋼瓶所採用設計標準
民航通告
作業手冊
危險物品檢查員手冊
飛航管理程序(ATMP)
航空情報申請發布作業規定
飛航服務安全管理查核手冊
航空站空側查核手冊
航空安全違規事件調查處理手冊
航空站空側作業管理手冊
機場空側車輛駕駛安全指引
航空站安全管理系統手冊範本
技術規範
飛航服務規範
航空氣象規範
航空情報規範
航空通信規範
航空通信助航設施技術規範
民用機場設計暨運作規範
直昇機機場規劃設計規範
危險物品與航空保安相關規範
民用航空度量衡規範
法律英譯徵詢意見
(點選標題名稱進入內頁)
依民用航空法規應公告事項
民用航空法
民用航空運輸業管理規則
航空貨運承攬業管理規則
普通航空業管理規則
外籍航空器飛航國境規則
民營飛行場管理規則
民用航空乘客與航空器運送人運送糾紛調處辦法
國際機場時間帶協調業務委託辦法
自用航空器飛航活動管理規則
外籍民用航空運輸業管理規則
航空人員檢定給證管理規則
航空人員體格檢查標準
航空人員術科檢定委託辦法
航空產品與其各項裝備及零組件檢定委託辦法
航空器飛航作業管理規則
超輕型載具管理辦法
遙控無人機管理規則
國營航空站噪音補償金分配及使用辦法
使用國營航空站助航設備及相關設施收費標準
便民服務
航班資訊
國內定期航線班機時刻表
國際及兩岸定期客運班表
班機即時離到站資訊
搭機資訊
旅客須知
身心障礙旅客資訊
安全資訊
干擾飛航或通訊器材之種類及其使用限制規定
消費者權益保護專區
客運服務
貨運服務
航站服務
本局及航空公司旅客諮詢服務電話
國籍民用航空運輸業營運資訊專區
表單下載
(點選標題名稱進入內頁)
CORSIA專區
(點選標題名稱進入內頁)
疏運專區
(點選標題名稱進入內頁)
常見問答
(點選標題名稱進入內頁)
民意服務區
(點選標題名稱進入內頁)
政府資訊公開
電子公文附件下載
(點選標題名稱進入內頁)
其他資訊
辦理政策宣導相關廣告支出
本局保有及管理個人資料專區
開放資料集
頒發獎項專區
內部控制聲明書
違規事件裁罰資訊
為民服務績效考核
災害防救單位資訊
本局自行管制計畫評核結果
本局勞務承攬申訴窗口
人民申請調閱政府公開資訊專區
交通部109年度空難災害防救業務講習
職業安全衛生專區
主動公開之政府資訊
施政計畫
統計資料
委託研究報告
公務出國報告資訊網
預算及決算書
會計報告
公共工程契約
生態檢核專區
採購案件一覽表
補捐助款項
利益衝突迴避法公開專區
機場規劃報告
影音專區
ICAO專區
資訊圖表化專區
近年各機場進出旅客人數情形
機場貨運相關統計圖表
search
:::
首頁
民航業務
無人機專區
懶人包(測試)
📢政令宣導/其他
跳過此子選單列請按[Enter],繼續則按[Tab]
友善列印
分享
facebook
line
plurk
twitter
小字級
中字級
大字級
民航業務
航空運輸業務
民用航空運輸業
普通航空業
航空貨運承攬業
空廚業
航空貨物集散站
航空站地勤業
自由貿易港區
業者申辦資訊
WTO/GATS相關資料
航空器飛航權責劃分表
航空站、機場及飛行場
航空站及機場
民營飛行場
臺北飛航情報區
飛航服務
電子式飛航指南
航空氣象服務網
航空器
航空器檢定
維修廠
航空器及航材進口
國籍航空器型別及出廠製造日期(機齡)一覽表
適航指令資料庫查詢
航空器SDR事件改正及預防
適航公告
人員檢定
航空人員訓練機構設立
航空人員證照檢定
航空英語檢定專區
航空人員體檢專區
檢定證有效性及無違規紀錄證明申請作業
航空人員檢定證新版更換作業說明會議資料
熱氣球專區
無人機專區
超輕型載具專區
民用航空法類
超輕型載具管理辦法(請見 07-03A 超輕型載具管理辦法 )
超輕型載具罰則
申請超輕型載具飛航作業流程圖
超輕型載具進口
超輕型載具活動場地申設流程
超輕型載具活動場地所需淨空範圍
非都市土地申請變更作為超輕型載具起降場使用其興辦事業計畫審查作業要點
可供超輕型載具使用之活動場地資料
超輕型載具空域申請程序及申請表
超輕型載具空域資料
超輕型載具活動指導手冊編訂範本
超輕型載具相關民航通告
超輕型載具檢驗作業程序
申請超輕型載具製造廠作業流程圖
超輕型載具製造廠審查作業程序
飛行員航空知識手冊
超輕型載具技術考驗程序
超輕型載具測驗工作委託公告
超輕載具測驗與檢驗人員訓練課程講義
📢政令宣導/其他
學校教學篇
|
保險懶人包篇
|
新法1100719施行重點篇
新法1100719施行簡要篇
|
1141201新公開販售無人機
【學校教學篇】
【保險懶人包篇】
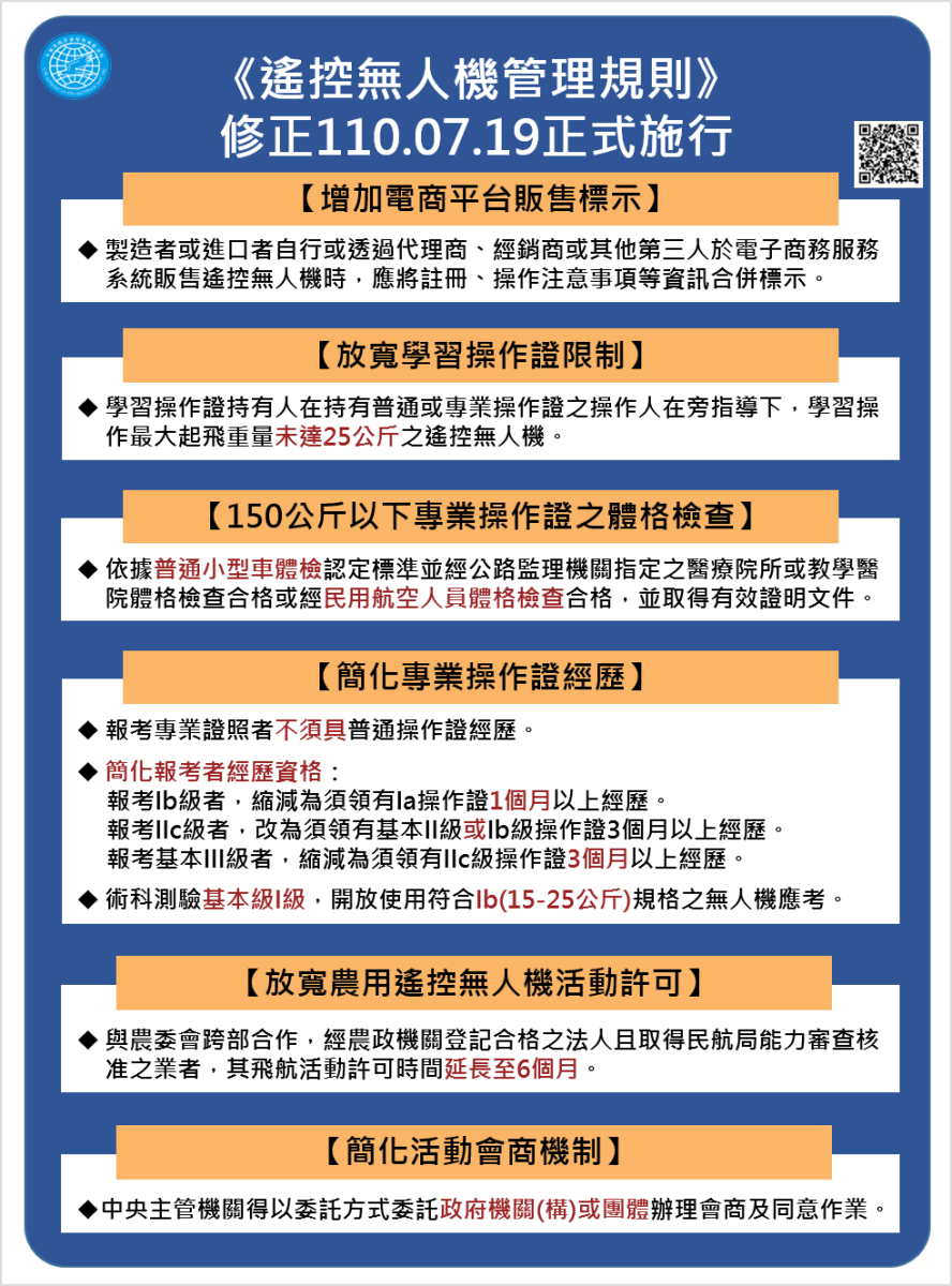
【新法1100719施行重點篇】
【新法1100719施行簡要篇】
【1141201新公開販售無人機】
學校教學篇 | 保險懶人包篇 | 新法1100719施行重點篇 | 新法1100719施行簡要篇 |1141201新公開販售無人機
最後更新日期:
2026/04/27 15:50
TOP
["HostName"]:CAAWEB-AP